Support this website by joining the Silver Rails TrainWeb Club for as little as $1 per month. Click here for info.



This website has been archived from TrainWeb.org/s-trains to TrainWeb.US/s-trains.

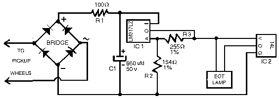
Track powered EOT lights

The 14L flasher comes with the Accurate Lighting EOT device.
FAQ:
>> 1.  Does the diode bridge simply supply the correct current to the
circuit no matter the track voltage polarity?  (I assume you use DC.)

  - Yes, the bridge keeps the input polarity correct regardless of
whether the input is ac, dc, or dcc, .... the circuit works on all
three.
 

>>  2. Are the part numbers indicated from Radio Shack or some other
source?

  - The part numbers are from parts I had lying around either at home or
at work. None of the values are critical except for the LM317LV and the
two associated 1% resistors that set it's output at 1.5 volts, ... the
rating of the EOT lamp. If you use a different voltage regulator, then
you will probably also need different resistors to set it at 1.5 volts.
Go to http://www.digikey.com click on "PARTS SEARCH" and search on
LM317LZ and it will give you a price of $.60 @ quantity 1. Key in "255
OHM 1% RESISTOR 1/4 WATT" and it will give you 4 choices, 255 Kohm or
255 Ohm in bulk or tape & reel. Choose 255 ohm 1% bulk and it will show
that you have to buy a minimum of 5 pieces @ $.54 (or roughly $.11
each). If  you key in "1.5 AMP 200 VOLT BRIDGE" it comes back with a
General Instruments WO2 which is exactly what I used, ... $.49 BTW. "660
ufd 50 volts electrolytic" didn't yield anything but "470 ufd 50 volt
electrolytic" yielded Panasonic part number ECE-A50Z470 470 ufd 50 volt
@ $1.53 quantity 1. You can order all the parts on line with a credit
card. I'll be happy to help if you have any questions.

>> 3. Is the diode bridge a single IC or simply diodes 'put together'?

  and Paul asked: >> Is there a part number for the bridge, or is that 4
diodes? If so any specs on the diodes?

  - OK, either will work. If you have 4 diodes you can wire them into
the bridge configuration if you would rather. I would use 1 to 1.5 amp
diodes with a PIV rating of at least 200 volts cuz diodes are cheap and
that will pretty much guarantee you wont have to replace them from
getting hammered by all the "spikes" that occur on your track. The WO2
that I used is rated @ 1.5 Amps 200 Volts and costs only $.49.

>>4.  Finally, any problems with the circuit -- or things you would do
differently?

  - No, no problems with the circuit. I just built another one last week
and used all the same parts (this one went in a Conrail 3 bay hopper,
... under the coal load :), ... however, since you made me actually sit
down and look at the circuit again, the next one will have less parts in
it. :) I'll probably also use a Tantalum capacitor in the next one
instead of an Aluminum Electrolytic because of size restraints, .... the
next one goes on a TOFC flat car. If I put the parts under the car, I'll
use a Tantalum, .... if I put them in the trailer, I'll still use the
Electrolytic. Tantalums aren't quite so forgiving about spikes and such
and tend to occasionally explode. :)

  Hope this all helps. I'll be happy to answer any other questions that
this prompts.  Don Richards
 
 
 
 


Return to Paul's Home Page
 
 
 

ad pos61 ad pos63
ad pos62 ad pos64



Support this website by joining the Silver Rails TrainWeb Club for as little as $1 per month. Click here for info.